首页手机游戏
  • 1 Smart Phonics
    Smart Phonics

    451.88 MB 购物消费 2025-12-08 13:19:22

    Smart Phonics 是一款专为少儿设计的手机英语学习应用,它不仅拥有卡通童趣的操作界面,还整合了丰富的英语学习资源与科学的学习方法。用户通过这款软件,能够从听、说、读、写多个维度进行系统强化训练,进而夯实英语基础,练就一口纯正的伦敦腔发音。

    查看
    Smart Phonics
    Smart Phonics
    Smart Phonics
    Smart Phonics
  • 1 7zip解压缩软件最新版
    7zip解压缩软件最新版

    50.23 MB 实用工具 2025-12-08 12:59:09

    7zip解压缩软件是一款专业实用的解压缩工具,用户无需将文件上传至电脑解压,在手机端即可完成压缩、解压、修改文件等一系列操作。该软件支持多种格式的解压,无论是文件还是音视频都能轻松处理,帮助用户便捷整理文件,还能快速导出压缩文件,十分高效。此外,软件具备文件分类管理功能,让查找压缩文件更加方便快捷,有效减少不必要的时间浪费,显著提升工作学习效率。

    查看
    7zip解压缩软件最新版
    7zip解压缩软件最新版
    7zip解压缩软件最新版
    7zip解压缩软件最新版
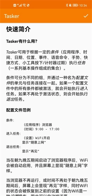
  • 1 Tasker最新版
    Tasker最新版

    7.57 MB 实用工具 2025-12-08 12:43:43

    这是一款针对安卓设备的高效自动化应用,能让用户依据个人需求设定触发规则,从而优化手机操作体验。该应用的触发机制包含两个关键部分,用户只需完成相关设置,就能实现一套完整的自动化操作流程。它以实用性为核心设计理念,提供了诸如屏幕延时、系统重启、CPU 节能模式、自动导航启动、感应式锁屏、自动回复等近两百项实用功能。同时,其界面设计简洁直观,让用户在使用时能快速掌握各项功能。

    查看
    Tasker最新版
    Tasker最新版
    Tasker最新版
    Tasker最新版
  • 1 联想Filez手机
    联想Filez手机

    25.38 MB 实用工具 2025-12-08 12:29:28

    联想Filez作为依托云存储技术构建的企业级文件协同与管理平台,核心价值在于为企业打造安全可靠、运行稳定、操作高效且具备高性价比的数据传输、备份及全生命周期管理服务体系。通过提供兼具经济性与实用性的解决方案,助力企业有效压缩运营成本。该平台除覆盖基础文件管理功能外,还拓展了在线病毒查杀、自定义权限配置等多元化增值服务,支持用户根据自身实际需求灵活规划文件组织架构。

    查看
    联想Filez手机
    联想Filez手机
    联想Filez手机
  • 1 漫播
    漫播

    91.56 MB 影音娱乐 2025-12-08 12:14:27

    漫播是专为广播剧爱好者打造的音频平台,这里汇聚了广播剧、有声读物、音乐剧等海量优质声优作品,为用户带来丰富多元的听觉体验。平台界面简洁直观、操作便捷,依托个性化推荐系统,能让用户轻松发现心仪的声音内容。此外,漫播还支持在线互动功能,用户可以对作品进行评论、点赞,也能与声优及其他听众交流互动。若你钟情于声音艺术,漫播绝对是不容错过的选择。

    查看
    漫播
    漫播
    漫播
    漫播
  • 1 通辽国土云2025手机版
    通辽国土云2025手机版

    73.9 MB 实用工具 2025-12-08 12:07:24

    通辽国土云2025手机版是专门面向通辽市自然资源局工作人员开发的综合型软件,集成了巡查、勘探、上报等多种功能。这款软件能够协助资源局工作人员通过线上方式开展国土资源管理工作,工作人员在巡查与勘探过程中产生的各类记录和数据均可在线完成登记,若在工作中遇到问题,也能通过线上渠道进行上报,并及时等候上级的相关指示。

    查看
    通辽国土云2025手机版
    通辽国土云2025手机版
    通辽国土云2025手机版
    通辽国土云2025手机版
  • 1 侠客日记
    侠客日记

    52.4 MB 生活服务 2025-12-08 11:46:31

    在生活的江湖中,每个人都需要一个私密的角落来记录点滴。侠客日记作为一款免费、简洁的日记工具,满足了日常记录的多种需求。除了文字记录,它还支持图片、表格和视频的插入,让记录更加丰富生动。同时,软件内置的隐私保护功能,需要密码才能进入,为用户的个人隐私提供了可靠的安全保障。

    查看
    侠客日记
    侠客日记
    侠客日记
    侠客日记
  • 1 more冥想
    more冥想

    63.84 MB 生活服务 2025-12-08 11:38:23

    广州有一家科技公司推出了一款名为more冥想的应用,它专注于通过专业的冥想内容来帮助人们缓解压力、改善睡眠质量。在快节奏的现代生活中,工作与学习带来的双重压力常常让人身心俱疲,甚至影响正常的睡眠节律。这款软件提供了多种经过专业设计的冥想方案,能够从不同维度引导用户放松身心,专注当下,从而更好地应对生活中的压力。

    查看
    more冥想
    more冥想
    more冥想
    more冥想
    more冥想
  • 1 Vista看天下
    Vista看天下

    54.57 MB 旅游出行 2025-12-08 11:31:31

    Vista看天下是《看天下》杂志推出的高品质深度新闻阅读应用,由《Vista看天下》杂志编辑部原班团队打造。《看天下》杂志在新闻期刊市场发行量长期位居前列,被誉为“新闻故事里的F1”。通过Vista看天下,用户既能阅读最新上线的电子版杂志,还能以更生动有趣的形式关注各类社会热点资讯。

    查看
    Vista看天下
    Vista看天下
    Vista看天下
    Vista看天下
    Vista看天下
  • 1 即燃运动音乐拳击机
    即燃运动音乐拳击机

    66.38 MB 实用工具 2025-12-08 11:24:32

    即燃运动音乐拳击机是一款融合音乐与健身功能的软件,它能依据每位用户不同的训练需求,量身定制专属运动计划。用户可挑选喜爱的音乐进行匹配,从而在聆听音乐的同时,跟随节奏开展训练,过程中不会产生丝毫疲惫感,既能助力用户释放压力,又能强化肌肉记忆。

    查看
    即燃运动音乐拳击机
    即燃运动音乐拳击机
    即燃运动音乐拳击机
    即燃运动音乐拳击机
  • 1 网络信号大师手机版
    网络信号大师手机版

    26.42 MB 实用工具 2025-12-08 11:10:24

    网络信号大师是一款依托智能终端运行的网络优化工具,现已兼容全球主流的网络制式。它可为用户提供各层协议的网络信令解码功能,助力实时排查各类网络故障,从而实现优化网络的效果。该软件能帮助用户迅速定位并解决网络问题,实时监测网速、信号强度及辐射值,再通过锁定最优频段来提高网络速度。尤其当用户身处演唱会、商场等人流密集的场所时,开启这款软件效果显著,即便在信号较弱的环境中,也能让用户获得更稳定的网络连接。

    查看
    网络信号大师手机版
    网络信号大师手机版
    网络信号大师手机版
    网络信号大师手机版
    网络信号大师手机版
  • 1 多系统工具箱
    多系统工具箱

    37.66 MB 实用工具 2025-12-08 10:48:35

    多系统工具箱是一款面向安卓手机用户的系统修改工具,能让用户在单部手机上预装并运行多个不同的操作系统,这些系统既可以是不同品牌的手机操作系统,也能是Android与Windows的组合;它还提供完整的系统备份和恢复功能,帮助用户在遇到问题时快速恢复到之前的稳定状态。不过该软件对个人有一定要求,主要适合搞机玩家以及对手机系统有深入了解的用户使用。

    查看
    多系统工具箱
    多系统工具箱
    多系统工具箱
    多系统工具箱
  • 1 告别手机控
    告别手机控

    9.87 MB 生活服务 2025-12-08 10:41:25

    这是一款面向安卓系统的手机管理应用,由福州的一家软件科技公司打造。它的核心目标是帮助用户摆脱对手机的过度沉迷,通过诸如一键锁定设备、番茄工作法等实用功能,引导使用者更高效地投入学习或工作,培养时间管理能力,同时提升专注力和毅力。此外,应用还会记录并可视化展示用户的专注时长数据,让用户能直观看到自己的努力成果,从而更有动力坚持健康的生活与学习节奏,逐步养成规律的作息习惯。

    查看
    告别手机控
    告别手机控
    告别手机控
  • 1 poco桌面
    poco桌面

    26.21 MB 旅游出行 2025-12-08 10:34:29

    小米推出的这款手机桌面启动器功能十分强大,不仅提供了多样化的个性化设置选项,还配备了实用的辅助工具。用户可以根据自己的需求对桌面布局进行划分,调整图标样式,让桌面呈现出独特的视觉效果。在隐私保护方面,它采用了先进的安全技术,能够通过隐藏特定应用图标来守护用户的个人信息。此外,该软件还具备按图标色彩进行筛选展示的功能。相较于Nova和微软的同类桌面应用,它延续了小米一贯的出色用户体验设计,因此收获了众多用户的青睐,推荐给对此感兴趣的用户尝试使用。

    查看
    poco桌面
    poco桌面
    poco桌面
    poco桌面
  • 1 鬼畜输入法
    鬼畜输入法

    29.16 MB 实用工具 2025-12-08 10:19:30

    鬼畜输入法的最新版本是一款趣味十足的手机输入法,在这里,你能自由输入文字,拼音、笔画、手写等多种输入方式可供选择,还有各类表情包,智能帮写配图功能让它成为闲时聊天的必备工具,快来体验吧。

    查看
    鬼畜输入法
    鬼畜输入法
    鬼畜输入法
总数:12483/15 1 2 3 4 5 ... 722 832 833